威廉希尔·(williamhill)-英国威廉希尔公司
CLOSE
集团概况
威廉希尔williamhill简介
公司领导
组织机构
发展历程
企业资质
企业荣誉
英国威廉希尔公司
工程业绩
新闻中心
集团要闻
基层新闻
专题栏目
视频中心
通知公告
主营业务
施工总承包
钢结构工程
古建筑工程
地产开发
PPP工程
装饰装修工程
建筑设计
党群工作
党建工作
纪检监察
工会工作
团青工作
企业文化
文化理念
五建人物
企业内刊
文化手册下载
人力资源
人才理念
人才队伍
教育培训
诚聘英才
联系我们
网站首页
集团概况
新闻中心
主营业务
党群工作
企业文化
人力资源
联系我们
网站首页
威廉希尔williamhill简介
公司领导
组织机构
发展历程
企业资质
企业荣誉
英国威廉希尔公司
工程业绩
集团概况
集团要闻
基层新闻
专题栏目
视频中心
通知公告
新闻中心
施工总承包
钢结构工程
古建筑工程
地产开发
PPP工程
装饰装修工程
建筑设计
主营业务
党建工作
纪检监察
工会工作
团青工作
党群工作
文化理念
五建人物
企业内刊
文化手册下载
企业文化
人才理念
人才队伍
教育培训
诚聘英才
人力资源
联系我们
集团要闻
基层新闻
专题栏目
视频中心
通知公告
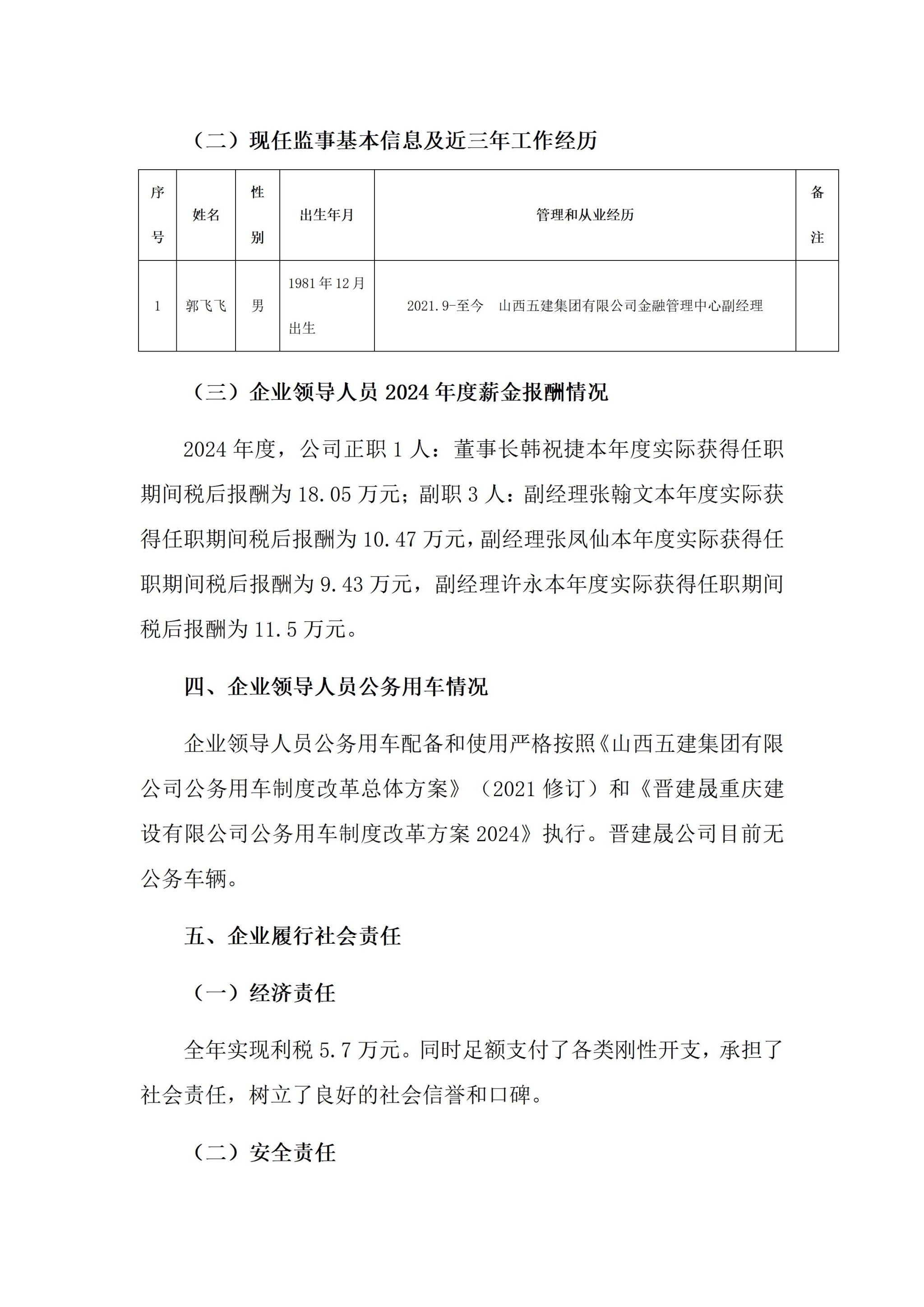
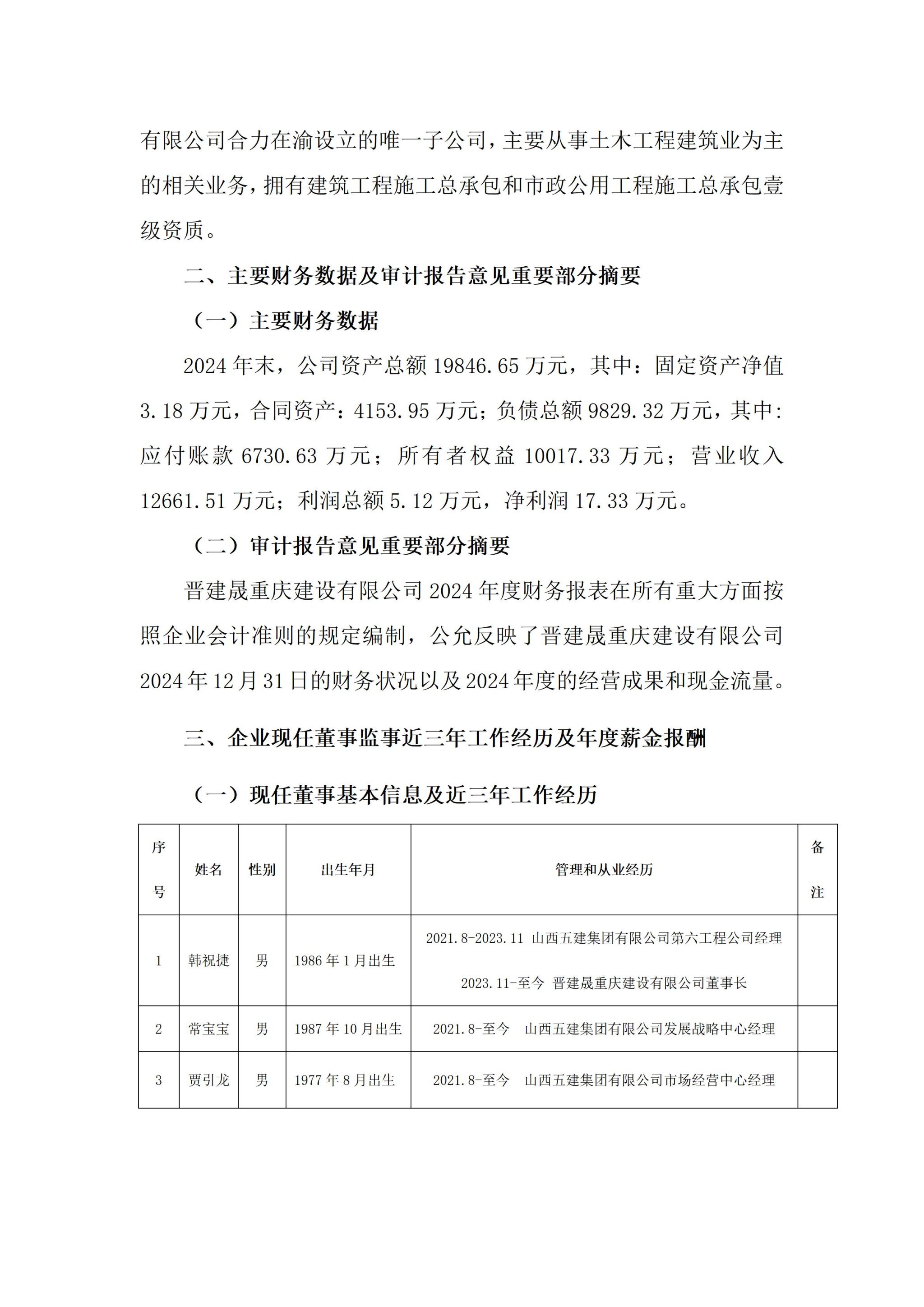
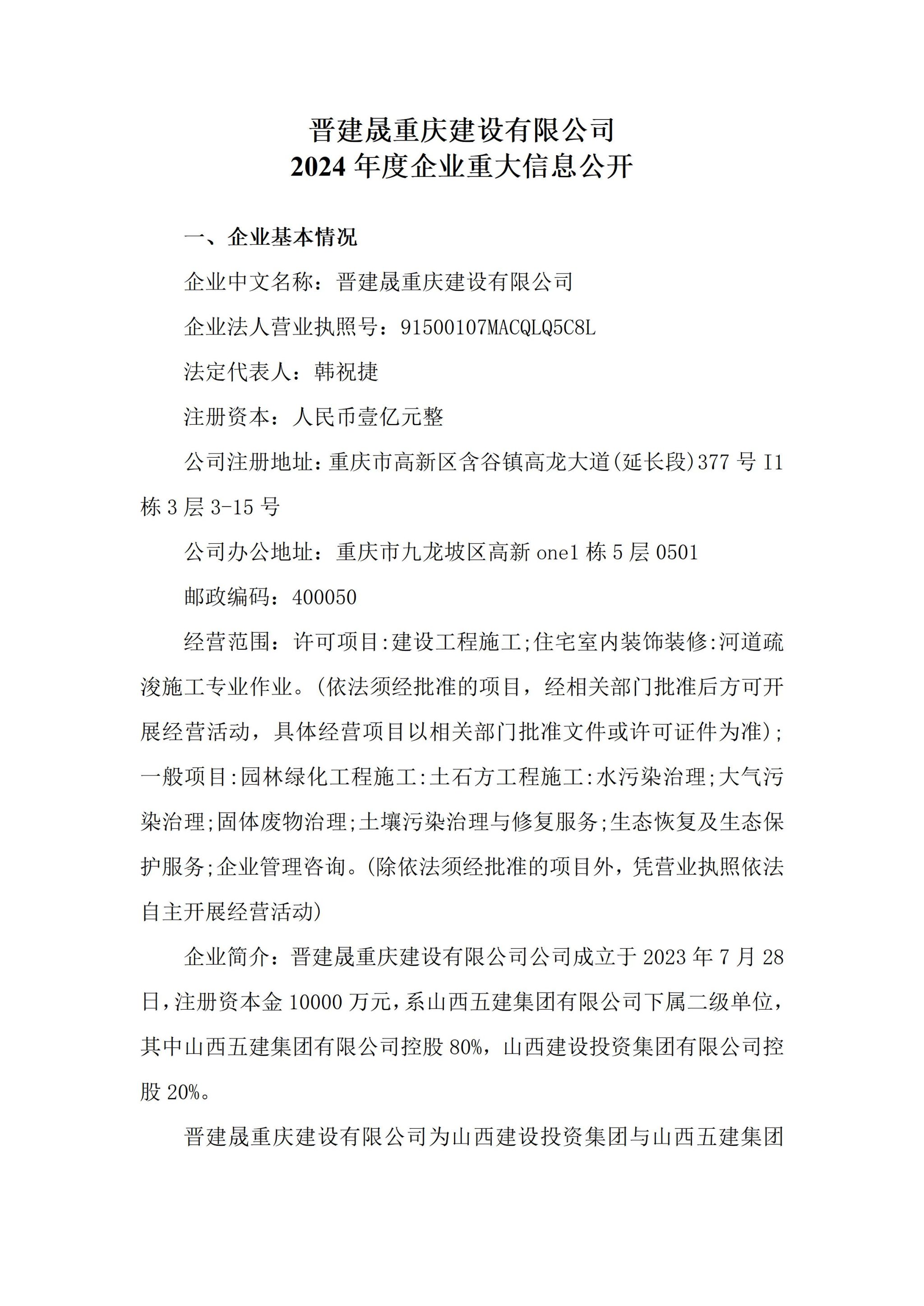
晋建晟重庆建设有限公司2024年度企业重大信息公开
来源:
发布时间:2025-06-30
浏览:
上一篇:
晋中五辰置业有限公司2024年度企业重大信息公开
下一篇:
汾阳五城环保建设投资有限公司2024年度企业重大信息公开